2020新基建| 无数中国企业正奉命干这件事!

复工潮来临,但受疫情影响,不少企业复工率,甚至低于30%。
但2月3日,战疫正酣,浪潮智能工厂已恢复80%的巅峰产能。通过“以云造云”,这里的云服务器被火速运往全国各地,成为云办公、云课堂、云复工的强劲助力。
在东方国信工业云平台,用于防控疫情、生产制造、运维管理的十多款工业APP,被紧急开发出来。平台企业的复工率达到67%,远高于非数字化企业。
在用友云上,30款云产品开发出来,不但武汉协和医院用上了“捐赠物资管理系统”,重庆的生态伙伴企业也紧急采购到100多万件抗疫物资。
……
2月21日,最高层召开会议,提出要推动5G网络、工业互联网等加快发展。
疫情是“危”,工业互联网则是“机”。
01
美国GE(通用电气),一家伟大得曾让人仰望的公司。
20世纪90年代,他们就在医疗设备上装传感器,把数据传到后台做分析。结果,41%的故障,20分钟即可远程解决;34%的故障,远程做诊断、2小时修复。
随后,GE又将其用于航空发动机,预测维修准确率高达70%;2012年,连接上工业互联网平台Predix后,准确率达到可怕的99.9%。
从此,人类迈入工业互联网时代。
GE估计:运用工业互联网,航空界15年间能节省1%的燃料,等于净赚300亿美元;要推广到整个工业领域,它的价值,将高达美元10000亿。
2020中国工业互联网平台发展形势展望
2014年,一群跳槽到GE的微软员工,为Predix谋划了一个更大的疆土:只要把Predix建成一个像Windows的“工业操作系统”,让所有企业在云端搞开发、共享工业APP,它将为全球GDP增值10-15万亿美元,相当于“再造一个美国”。
GE预言:“一个开放、全球化的网络,将会把人、数据和机器连接起来。”
这完全值得拼尽一切去赌一把。
2016年,GE宣布转型为“数字工业公司”,开放Predix工业平台,在全球引爆了工业互联网的风潮。
一场“互联网+先进制造业”的“新工业革命”,蓬勃兴起。
人们很快意识到,这是一定要占领的经济制高点,更是事关大国地位的政治角力。德国的“工业4.0”、中国的“中国制造2025”、日本的“社会5.0”等,相继出炉。
工业互联网,最终演变为大国博弈。
02
工业互联网有啥用?有大用。
在天上,一架波音737飞行6小时,就生成240TB大数据,大概要120块硬盘才能装下。
在富士康,1万平米的厂房里,一天产生7TB数据。8万机器人昼夜不息,数据量早就多得不可思议。
有人预言,2020年,工业机器数据就会超过全人类生成数据的总和。
人们无法想象,需要怎样强健的工业网络,才能抵御机器间巨大的轰鸣;需要“挖”出何其庞大的“数据湖”,才能给工业大数据一个容身之地;面对频率繁杂、种类无数、关系不明的数据,怎样的AI算法,才能从“数据石油”中挖出“工业宝藏”。
常言道:如果能测量,就一定能改善。
一个螺丝钉的震动频率、一段噪音的扰动起伏,或许都预示着能耗的增减、品质的高低,甚至能为安全事故“吹哨”。
这正是中国高铁机车预测性故障维修,采用东方国信“高铁云”的原因,只有具备日处理3万亿条大数据的“超能力”,才能承担起守护高铁安全的重任。
而在家电巨头海尔看来,柔性生产、智能制造,才是工业互联网最下饭的菜。
在海尔工业云平台上,生产一台洗衣机,只要15秒钟;柔性生产线,能让50多种型号的“私人订制”同时开工,有条不紊;而中央空调产品,用户订制比例甚至将近100%。这类定制产品,造出来不用入库,直送客户,订单周期因此缩短50%。
柔性制造,更让上海汽车、浪潮集团大占便宜。
2017年,上汽的个性化智能定制车大通D90,吸引了300万“粉丝”参与汽配的开发、定制。结果上汽发现,对参与设计的“定制汽车”,用户根本“不还价”。

▲浪潮“以云造云”

2019年,百度为发放春晚红包,紧急下达1万台云服务器大单。浪潮凭借数字化JDM(联合开发模式),8小时完成三个月的产能交付。这种“以云造云”的制造力,自然演变为浪潮工业云,跻身中国十大工业互联网平台。
工业互联网,正显著改变中国制造业的面貌。
03
而工业互联网,也有“剑宗”、“气宗”之分。
在制造企业看来,工业互联网就是“工厂+网”,本质姓“工”,犹如“以气御剑”,让工业制造如虎添翼;但互联网企业认为,工业互联网以“网”为基础、以“云”为核心,制造不过是新商业链条的一环。只要修炼出“剑气”,飞花摘叶,皆可伤人。
由此,演绎出工业互联网的新价值、新模式。
2017年,阿里1688批发平台上,诞生一笔1.06亿超级大订单。它由2000个SKU(库存量单位)、170页子类目组成,仅分单、拆单、对单的工作量都超乎想象。
但连接中国一半以上制造企业的阿里平台,仅用一天,就完成了数字化拆分,将订单分派到不计其数的企业里。
这种电商“+制造业”的方式,直接催生出“前网后厂”的新模式。
2014年,手握庞大数据的阿里,将美的、九阳、苏泊尔等制造企业的十几条生产线“包场”。由于精准掌握了用户偏好,这些经过特别研发、设计的小家电投入市场后,很快卖爆了。
同样的工厂,不同的结果。埋头搞制造的企业,第一次领略“互联网+工业”核弹级的威力。
类似的“工厂电商”,很快层出不穷,并揭示出一种全新生产关系。它们一头连接着消费者,了解深层需求和消费品质;一头连接着优质代工企业,协调把控着下单、生产、检测、物流的品质。
看上去,只是改变了销售模式;实际上,彻底改变了制造企业。
电商要确保品质,必须引入自动采集、高清摄影等先进监控技术。为与电商对接,工厂必须登云上网,应对多变的用户大数据,并逐步拥有智慧制造的能力。
这种以需求促生产、以生产促升级的方式,让制造企业极具发展工业互联网的内在动力。有人甚至乐观预计,这种商业模式如果得到发展,工业互联网将催生出新的产业体系。
04
中国这边如火如荼,可工业互联网的“祖师爷”GE(通用电气),却率先扛不住了。
2018年,GE数字化(GE Digital)插标卖首,被四处兜售;工业互联网的先驱Predix平台,则剥离为独立的“弃儿”。“再造美国”的宏图大志,沦为了梦幻泡影。
工业互联网的“红旗”能扛多久?人们不得不思考这个残酷的问题。
但GE数字化的失败,不是偶然的。
作为一个工业平台,GE数字化的团队成员,大多来自IT企业。他们对工业制造缺乏认知,更没有将隐性的工业知识数字化的能力,开发起工业软件,根本就力不从心。
即便摸透了一家企业、一个行业,但其数字化方案,无法跨行业复用。比如,你给家电、服装、机械等企业做过数字化,但钢铁、化工、半导体企业找来,照样抓瞎。即便是同一家公司,不同的工艺、不同的产线,软件也无法照搬。
GE也想过办法,就是构建一个庞大的工业云生态。
具体方法就是,Predix主要提供平台生态服务(PaaS),向下与基础设施服务(IaaS)商兼容,向上则与大量工业软件开发者合作(SaaS)。
这有点像搞商业地产。
你要盖个商场大MALL,先找个施工队打地基、盖高楼(IaaS层,类似阿里云、腾讯云、华为云等);然后平台经营方,成为给商场提供水电气、安全维护的“包租婆”(PaaS层,类似Predix、用友云、浪潮云等);商场建成后,引入超市、银行、烤鸭店、奶茶铺等店家入驻,又需要形形色色的装修队(SaaS层,类似用友云、神州云等)。
全套整下来,不管什么企业,需求全满足。
只是GE的云生态,根本没玩起来。
但踏着美国人的“尸骨”,中国人闯出条新路。
2019年8月,用友网络官宣其“生态融合”战略,并公布一连串关键数据:入驻企业伙伴4300家、云服务客户500多万家,数字化产品达11个大类、6800款,覆盖产业数字化方方面面。
不论什么行业、多大规模,不论需要怎样的工业软件和数字服务,在用友生态圈,总能找到相应的甚至定做的方案。
为什么GE没做成的,用友做成了?答案很简单:共建、共融、共享。
比如,中国最大的电子签名、电子合同平台e签宝,在用友云上,拓展出289万家企业客户、2.1亿个人用户。很多用友的客户,变成了e签宝的客户;e签宝的外部客户,又越来越多登上了用友云。
河海不择细流,故能就其深。
这样的工业操作系统,生态规模越大,参与的企业、行业越多,工业软件复用性就越高,越发会吸引外部企业加入。
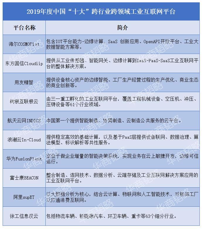
2019年8月,工信部公布“拟支持”工业互联网平台:阿里、华为、浪潮、海尔、用友、东方国信、徐工、三一、富士康、航天云网10家,赫然在列。
国家的目标是:2025年,形成3-5家具有国际竞争力的平台。
种子选手,已经就位。未来5年,将有一场龙争虎斗。
05
今天,工业互联网的现实应用,正逐渐超越想象。
在无锡,中小物流企业已能通过抵押临时存货,拿下银行贷款。运用云监控,银行能智能探测抵押品是否在仓库,并在流通环节进行区块链监管。一旦抵押品出库,银行立刻会发现,只有还贷后,才能解除质押。
这种将工业互联网与物流、金融相协同的创意,破解了不少中小企业的贷款难题。
在徐工,工程师们正在设计由5G遥控的工程设备,以便让单人远程操控10-50台重型机械。这意味着,一个人掌控一座矿山的时代,即将来临。
在宝钢股份,宝信软件运用5G、机器人、物流追踪等技术,已经把C008热镀锌车间,改造成“黑灯工厂”。几十米高的加热炉,配备了专业机器人,再也不靠人爬上爬下巡检;钢材转库、装船作业的框架车,全部无人驾驶,实现了“无人仓库”和“自动码头”的贯通。车间一片漆黑,完全是24小时自行运转的节奏。
“傻大黑粗”钢铁业,经过先进工业互联网改造后,能耗下降15%、污染下降30%、成本下降10%,效率和产能却分别提升30%、20%。
而“数字孪生”技术,更能通过强大的工业互联网平台,在云端“造”出一个“数字虚拟工厂”。在与物理世界相对应的“虚拟生产线”上,传感器能将机器实时数据传到云端,人们在数字世界里,就能探寻解决机械问题的真实答案。
像波音737-MAX8连发空难,正是利用“数字孪生”,来寻找问题所在。
工业互联网虽然很强大,但问题也很多。
在中国,领军的制造企业,大都已经拥抱数字化。但在工业控制系统、高端工业软件上,基础较薄弱;数据采集、开发应用等核心技术,依然有缺失。
而面对中国3000多万家中小企业,再强大的平台和生态,也难免力不从心。
企业是极端复杂的聚合体。有的业务太复杂,有的需求自己都说不清,大部分小企业,哪怕知道“登云触网”很重要,但真实顾虑非常多:或是因为技术复杂,太难连;或是设备太少、上云太贵,不想连;或是担心商业数据泄露,不肯连。
实际上,工业互联网不是“乾坤大挪移”,有时只要学个“一阳指”。
在杭州,一家服装厂装了20个摄像头,花了5万块,就登上了阿里云。通过云AI,这些摄像头每天扫描1亿次,替代了跟单员。就这么一个功能,工厂排产提升6%、交付缩短10%,效果很明显。
06
为让中小企业接上工业互联网,政府更是操碎了心。
从2015年发布《中国制造2025》开始,工业互联网上的政策利好不断。
以全面实施工业互联网“开局之年”的2018年为例,从发起“323行动”,到成立工业互联网专项工作组;从发布2018-2020年的“行动计划”,到推动建设的“推广指南”……
力度之大,规模之广,堪称罕见。
特别是“行动计划”,要求2020年底,推动30万家工业企业上云、培育30万个工业APP。这成为中小企业低成本、低门槛、快速“登云触网”的绝佳契机。
而疫情之下,享受到这波政策利好的企业,在“复工大考”中彰显优势:企业越是顺应了工业互联网发展趋势,数字化程度越高,远程复工能力就越强,化危为机的弹性就越大。
从更广阔的视野看,中国制造也必须要应对这场深刻变革。
当下,全球的先进制造业,处在群雄逐鹿的关键期。美国GE的Predix、艾默生的PlantWeb、霍尼韦尔的工业物联网,德国西门子的MindSphere、菲尼克斯的ProfiCloud、库卡的KUKA Connect,瑞士ABB的Ability,法国施耐德的EcoStruxure,都是站得住、敲得响的工业互联网大平台。
中国在技术上不是最强的,但拥有全球最强大的工业制造体系、最庞大的互联网经济规模、最全面的网络通信技术,体量规模、工业数据、行业需求,都是世界之最。
这跟20年前中国消费互联网“赤手空拳”打天下,不可同日而语。
未来,谁能先打造出具有全球竞争力的工业“操作系统”,营造出海纳百川的“制造生态”,才有可能在高端制造业占据一席之地。
有预测显示:2020年,中国工业互联网市场规模将达1275亿美元(9000亿人民币);2030年,则会膨胀到1.5万亿美元(10万亿人民币)。
伴随这张网成熟与发达的,将是全球最大制造体系的脱胎换骨,是中国由制造大国向制造强国的升级,以及中国经济的巨人登鼎之旅。
附:主要工业互联网企业及平台 
2020中国工业互联网平台发展形势展望

发表回复